This is an automated email from the ASF dual-hosted git repository. albumenj pushed a commit to branch master in repository https://gitbox.apache.org/repos/asf/dubbo-website.git
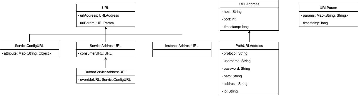
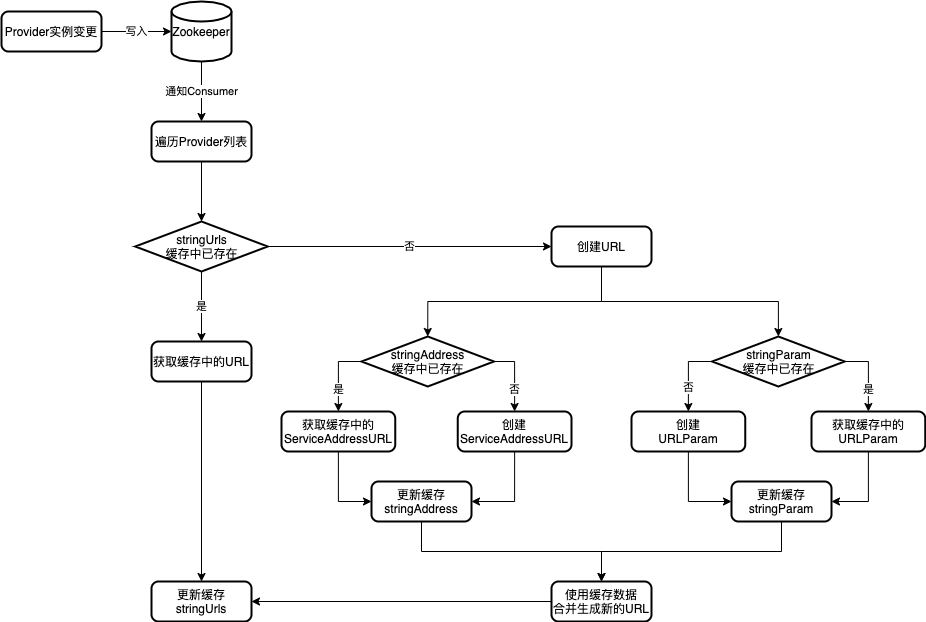
The following commit(s) were added to refs/heads/master by this push: new a5063b8d8c Fix url perf tuning blog imgs (#1295) a5063b8d8c is described below commit a5063b8d8c976a8a2156b04c11395e30256fc5c2 Author: Albumen Kevin <jhq0...@gmail.com> AuthorDate: Tue Jul 26 16:53:51 2022 +0800 Fix url perf tuning blog imgs (#1295) * Fix url perf tuning blog imgs * opt --- .../zh/blog/java/codeanalysis/url-perf-turning.md | 30 +++++++++++++++------ static/imgs/blog/url-perf-tuning-1.png | Bin 0 -> 14586 bytes static/imgs/blog/url-perf-tuning-2.png | Bin 0 -> 50785 bytes static/imgs/blog/url-perf-tuning-3.png | Bin 0 -> 54053 bytes static/imgs/blog/url-perf-tuning-4.png | Bin 0 -> 32461 bytes static/imgs/blog/url-perf-tuning-5.png | Bin 0 -> 73539 bytes static/imgs/blog/url-perf-tuning-6.png | Bin 0 -> 30489 bytes static/imgs/blog/url-perf-tuning-7.png | Bin 0 -> 163554 bytes static/imgs/blog/url-perf-tuning-8.png | Bin 0 -> 185862 bytes 9 files changed, 22 insertions(+), 8 deletions(-) diff --git a/content/zh/blog/java/codeanalysis/url-perf-turning.md b/content/zh/blog/java/codeanalysis/url-perf-turning.md index e7d4c8e4b7..0bd0be758f 100644 --- a/content/zh/blog/java/codeanalysis/url-perf-turning.md +++ b/content/zh/blog/java/codeanalysis/url-perf-turning.md @@ -72,11 +72,13 @@ consumer://30.5.120.217/org.apache.dubbo.demo.DemoService?application=demo-consu ## Dubbo 2.7 ### URL 结构 在 Dubbo 2.7 中,URL 的结构非常简单,一个类就涵盖了所有内容,如下图所示。 - + + ### 地址推送模型 接下来我们再来看看 Dubbo 2.7 中的地址推送模型方案,主要性能问题由下列过程引起。 - + + 上图中主要的流程为 1、用户新增/删除DemoService的某个具体Provider实例(常见于扩容缩容、网络波动等原因) @@ -88,7 +90,9 @@ consumer://30.5.120.217/org.apache.dubbo.demo.DemoService?application=demo-consu ## Dubbo 3.0 ### URL 结构 当然,地址推送模型的优化依然离不开 URL 的优化,下图是Dubbo 3.0中优化地址推送模型的过程中使用的新的URL结构。 - + + + 根据上图我们可以看出,在 Dubbo 2.7 的 URL 中的几个重要属性在 Dubbo 3.0 中已经不存在了,取而代之的是 URLAddress 和 URLParam 两个类。原来的 parameters 属性被移动到了 URLParam 中的 params,其他的属性则移动到了 URLAddress 及其子类中。 再来介绍 URL 新增的 3 个子类,其中 InstanceAddressURL 属于应用级接口地址,本篇章中不做介绍。 而 ServiceConfigURL 及 ServiceAddressURL 主要的差别就是,ServiceConfigURL 是程序读取配置文件时生成的 URL。而 ServiceAddressURL 则是注册中心推送一些信息(如 providers)过来时生成的 URL。 @@ -104,16 +108,22 @@ consumer://30.5.120.217/org.apache.dubbo.demo.DemoService?application=demo-consu #### 多级缓存 缓存是 Dubbo 3.0 在 URL 上做的优化的重点,同时这部分也是直接针对地址推送模型所做的优化,那么接下来我们就开始来介绍一下多级缓存的具体实现。 首先,多级缓存主要体现在 CacheableFailbackRegistry 这个类之中,它直接继承于 FailbackRegistry,以 Zookeeper 为例,我们看看 Dubbo 2.7 和 Dubbo 3.0 继承结构的区别。 - + + + 可以看到在 CacheableFailbackRegistry 缓存中,我们新增了 3 个缓存属性 `stringAddress`,`stringParam` 和 `stringUrls`。我们通过下图来描述这 3 个缓存的具体使用场景。 - + + + 在该方案下,我们使用了 3 个纬度的缓存数据(URL 字符串缓存、URL 地址缓存、URL 参数缓存),这样一来,在大部分情况下都能有效利用到缓存中的数据,减少了 Zookeeper 重复通知的消耗。 #### 延迟通知 除了上面提到的优化之外,其实另外还有两个小小的优化。 第一个是解析 URL 时可以直接使用编码后的 URL 字符串字节进行解析,而在 Dubbo 2.7 中,所有编码后的 URL 字符串都需要经过解码才可以正常解析为 URL 对象。该方式也直接减少了 URL 解码过程的开销。 第二个则是 URL 变更后的通知机制增加了延迟,下图以Zookeeper为例讲解了实现细节。 - + + + 在该方案中,当 Consumer 接收 Zookeeper 的变更通知后会主动休眠一段时间,而这段时间内的变更在休眠结束后只会保留最后一次变更,Consumer 便会使用最后一次变更来进行监听实例的更新,以此方法来减少大量 URL 的创建开销。 #### 字符串重用 @@ -153,7 +163,11 @@ public class URLItemCache { ### 优化结果 这里优化结果我引用了[《Dubbo 3.0 前瞻:服务发现支持百万集群,带来可伸缩微服务架构》](https://zhuanlan.zhihu.com/p/345626851)这篇文章中的两副图来说明,下图模拟了在**220万**个 Provider 接口的情况下,接口数据不断变更导致的 Consumer 端的消耗,我们看到整个 Consumer 端几乎被 Full GC 占满了,严重影响了性能。 - + + + 那么我们再来看看 Dubbo 3.0 中对 URL 进行优化后同一个环境下的压测结果,如下图所示。 - + + + 我们明显可以看到 Full GC 的频率减少到了只有 3 次,大大提升了性能。当然,该文章中还有其他方面的对比,此处便不一一引用了,感兴趣的读者可以自行去阅读该文章。 diff --git a/static/imgs/blog/url-perf-tuning-1.png b/static/imgs/blog/url-perf-tuning-1.png new file mode 100644 index 0000000000..b81bed42dd Binary files /dev/null and b/static/imgs/blog/url-perf-tuning-1.png differ diff --git a/static/imgs/blog/url-perf-tuning-2.png b/static/imgs/blog/url-perf-tuning-2.png new file mode 100644 index 0000000000..07960e4f80 Binary files /dev/null and b/static/imgs/blog/url-perf-tuning-2.png differ diff --git a/static/imgs/blog/url-perf-tuning-3.png b/static/imgs/blog/url-perf-tuning-3.png new file mode 100644 index 0000000000..f6b713c233 Binary files /dev/null and b/static/imgs/blog/url-perf-tuning-3.png differ diff --git a/static/imgs/blog/url-perf-tuning-4.png b/static/imgs/blog/url-perf-tuning-4.png new file mode 100644 index 0000000000..5b0749de85 Binary files /dev/null and b/static/imgs/blog/url-perf-tuning-4.png differ diff --git a/static/imgs/blog/url-perf-tuning-5.png b/static/imgs/blog/url-perf-tuning-5.png new file mode 100644 index 0000000000..f247308507 Binary files /dev/null and b/static/imgs/blog/url-perf-tuning-5.png differ diff --git a/static/imgs/blog/url-perf-tuning-6.png b/static/imgs/blog/url-perf-tuning-6.png new file mode 100644 index 0000000000..1f7092b893 Binary files /dev/null and b/static/imgs/blog/url-perf-tuning-6.png differ diff --git a/static/imgs/blog/url-perf-tuning-7.png b/static/imgs/blog/url-perf-tuning-7.png new file mode 100644 index 0000000000..427b8aacaf Binary files /dev/null and b/static/imgs/blog/url-perf-tuning-7.png differ diff --git a/static/imgs/blog/url-perf-tuning-8.png b/static/imgs/blog/url-perf-tuning-8.png new file mode 100644 index 0000000000..0e8613652a Binary files /dev/null and b/static/imgs/blog/url-perf-tuning-8.png differ