Stewart Smith: A more complete look at Storage Engine API
Okay… So I’ve blogged many times before about the Storage Engine API in Drizzle. This API is somewhat inherited from MySQL. We have very much attempted to make it a much cleaner interface. Our goals in making changes include: make it much easier to write and maintain a storage engine, make the upper layer code obviously correct and clear in what it’s doing and being able to more easily introduce optimisations.
I’ve recently added a Storage Engine that is only used in testing: storage_engine_api_tester. I’ve blogged on it producing call graphs (really state transition graphs) before both for Storage Engine and Cursor.
I’ve been expanding the test. My test engine is now a wrapper around a real engine instead of just a fake one. This lets us run real queries (and test cases) while testing what’s going on. At some point in the near future I plan to make it so that it will be able to log what calls go on to the engine and produce a graph just of those.
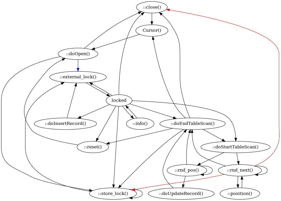
I added a lot more to the Storage Engine part of the wrapper. Below is what you can see is the current graph:
I’ve coded what I consider to be bugs as red and what I consider suspect as blue.
Also for the Cursor (colours mean the same):
As you can see, there’s currently some wacky possibilities. I’m investigating exactly what’s going on here – If I’m somehow missing some calls that I should be wrapping (I don’t think so) or if we are really doing some dumb-ass things in the upper layer.
Also, please do not be under any impression that any of this means that we’re going to have a stable API. We’re not. To stabilise on this would just be insane – way too much of it still makes not much sense.
URL: http://www.flamingspork.com/blog/2010/11/29/a-more-complete-look-at-storage-engine-api/
_______________________________________________ Mailing list: https://launchpad.net/~drizzle-discuss Post to : [email protected] Unsubscribe : https://launchpad.net/~drizzle-discuss More help : https://help.launchpad.net/ListHelp

