izchen commented on a change in pull request #3863:
URL: https://github.com/apache/iceberg/pull/3863#discussion_r781809317
##########
File path:
spark/v3.0/spark-extensions/src/main/scala/org/apache/spark/sql/execution/datasources/v2/DynamicFileFilterExec.scala
##########
@@ -41,6 +43,11 @@ abstract class DynamicFileFilterExecBase(
@transient
override lazy val references: AttributeSet =
AttributeSet(fileFilterExec.output)
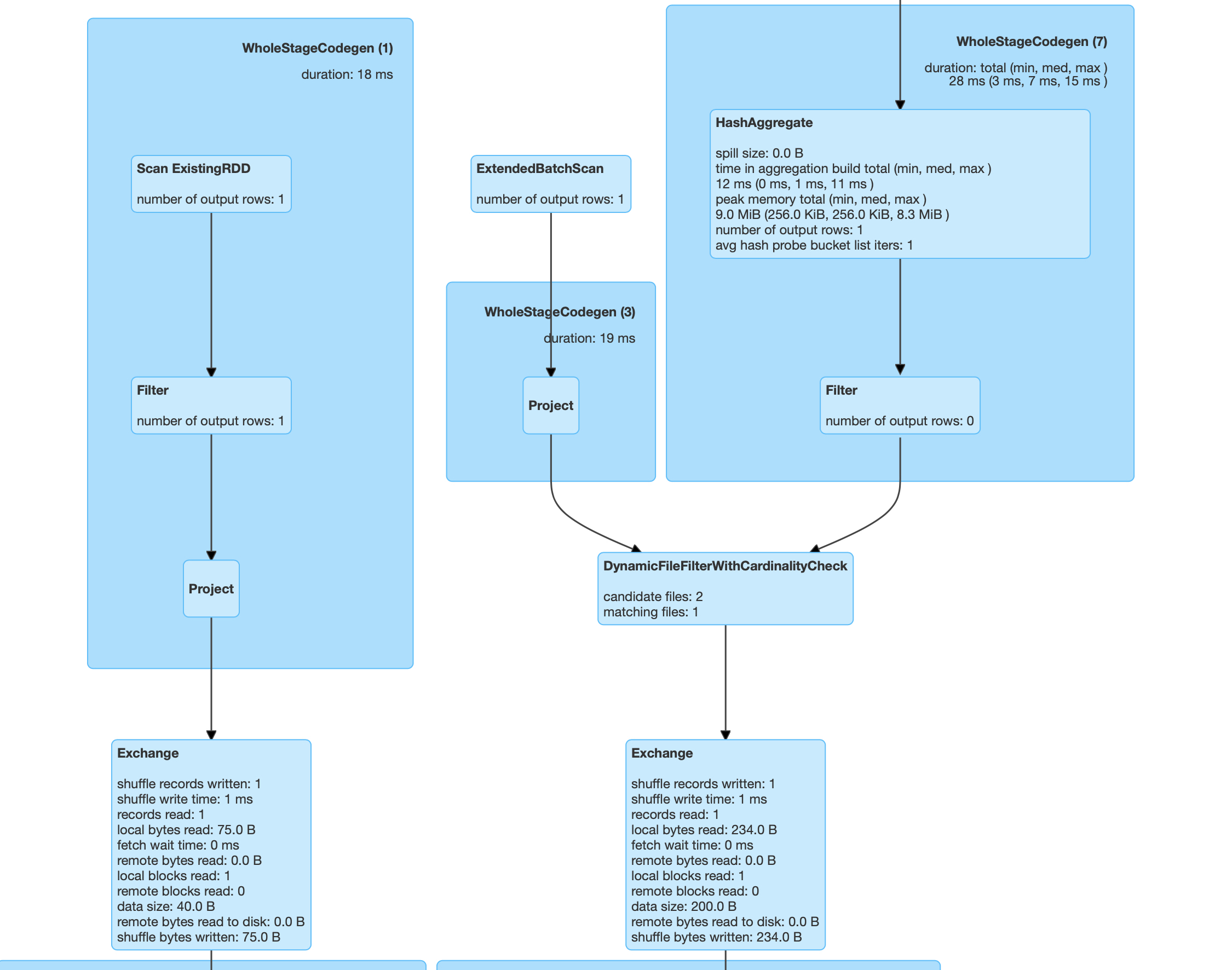
+ override lazy val metrics = Map(
+ "totalFiles" -> SQLMetrics.createMetric(sparkContext, "total number of
files"),
Review comment:
I modified the strings to "candidate files" and "matching files".
But I probably won't modify to capitalize. This is for consistency with
other metric formats.

--
This is an automated message from the Apache Git Service.
To respond to the message, please log on to GitHub and use the
URL above to go to the specific comment.
To unsubscribe, e-mail: [email protected]
For queries about this service, please contact Infrastructure at:
[email protected]
---------------------------------------------------------------------
To unsubscribe, e-mail: [email protected]
For additional commands, e-mail: [email protected]